銷售經理:李經理
銷售電話:19157135090
銷售QQ:858406657
公司地址:山東省濰坊市高新區金馬路一號歐龍科技園
匠心于行,品質看得見
銷售經理:李經理
銷售電話:19157135090
銷售QQ:858406657
公司地址:山東省濰坊市高新區金馬路一號歐龍科技園


















運用范圍:橡膠、塑膠、電線電纜、電工電器、體育器材、輪胎、玻璃制品、硬質合金、粉末冶金、磁性材料、密封件、陶瓷、海綿、EVA材料、發泡體材料、合金材料、摩擦材料、新材料研、電池材料、研究實驗室。
原理:依據:ASTM D792、 ASTM D297、 GB/T1033、GB/T2951、 GB/T3850、 GB/T533、 HG4-1468、 JIS K6268、 ISO 2781、ISO 1183、ISO2781、ASTMD297-93、DIN 53479、D618,D891、ASTM D792-00、JISK6530, ASTM D792-00、JISK6530…等標準規范。
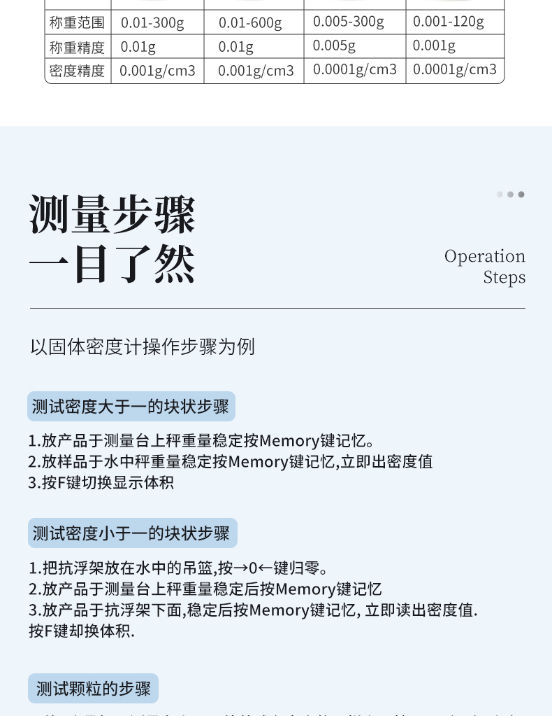
型號 | 稱重范圍 | 稱重精度 | 密度精度 |
YP-ZG01 | 0.01-300g | 0.01g | 0.001g/cm3 |
YP-ZG02 | 0.01-600g | 0.01g | 0.001g/cm3 |
YP-ZG03 | 0.005-300g | 0.005g | 0.0001g/cm3 |
YP-ZG04 | 0.001-120g | 0.001g | 0.0001g/cm3 |
測試種類 橡膠/塑料/顆粒浮體/陶瓷/PVC
管材板材/塑膠產品金屬/磁性材料/巖石/海綿
PE顆粒/電線電纜等
測試時間 約5秒
顯示值 密度、體積
溫度補償 溶液溫度可設定至0~100℃
溶液補償 溶液可設定至19.999
1.直讀任何形狀密度>1或是<1的固體塊狀、顆粒、浮體的密度和體積
2.具有溫度補償設定、溶液補償設定功能,更人性化的操作、更符合現場作業需求
3.密度測量臺一體注塑成型,安裝方便快速,使用時間更長
4.采用一體成型耐腐蝕大水槽設計,降低吊欄線的浮力所造成的誤差,也方便測試比較大的塊狀物體(水槽尺寸:150*100*85mm)
5.具有密度上、下限功能,可判定待測物的比重合格與否。設有蜂鳴器裝置
6.內置蓄電池,配置防風罩,更適合現場測試
7.支持RS232,直接連接電腦或打印機
8.藍底白光大LCD液晶顯示,顯示更清晰
標準附件
密度計主機②密度測量臺③水槽④校正砝碼⑤抗浮架⑥鑷子⑦說明書⑧保修卡⑨網球⑩玻璃杯?電源
選配附件:
①打印機②打印線
A.測試密度大于一的塊狀步驟
1.放產品于測量臺上秤重量穩定按Enter鍵記憶。
2.放樣品于水中秤重量穩定按Enter鍵記憶,立即出密度值
3.按Mode鍵切換顯示體積
B.測試密度小于一的塊狀步驟:
1.把抗浮架放在水中的吊籃,按Zero鍵歸零。
2.放產品于測量臺上秤重量穩定后按Enter鍵記憶
3.放產品于抗浮架下面,穩定后按Enter鍵記憶, 立即讀出密度值.按Mode鍵卻換體積.
C.測試顆粒的步驟:
1、放一個量杯(A)于測量臺上、另外茶球(B)在水中的吊欄上,按Zero扣除2個之重量。
2、確認顯示屏為 0.00g 。放顆粒于量杯(A),待數據穩定后按Enter記憶空氣中之重量。
3、拿出茶球(B),小心的將顆粒從量杯(A)倒至茶球(B)。
4、小心的放回茶球 (B)于水中的吊欄上,再將量杯(A)放回測量臺上。
5、此時,顯示屏的值為顆粒在水中之重量,待數據穩定后按Enter記憶水中之重量。此時顯示值即為顆粒的密度比重值,按Mode鍵可以切換成顆粒的體積。
6、按Set鍵退出當前操作。
儀器尺寸:185*270*190mm
包裝尺寸:430*200*360mm
包裝重量:4kg
多參數水質檢測儀:全面監控水質,保衛水源安全
2024-01-02辣椒素檢測儀:天然辣椒素檢測工作原理
2024-04-30多參數水質檢測儀:解讀水體的健康密碼
2023-09-19多參數水質檢測儀全面評估水質狀況
2024-02-27權威盤點 | 便攜式原油水分測定儀品牌排行,優云譜領跑國產創新
2025-11-26牛奶分析儀可以檢測哪些營養指標?
2024-06-05食品安全檢測儀以可以檢測哪些項目?
2023-09-14土壤養分速測儀廠家優云譜:以智能檢測技術,引領科學施肥新時代
2025-12-10塵埃粒子計數器為生產環境提供實時數據
2024-12-06什么是稻谷新鮮度測定儀?稻谷新鮮度測定儀原理介紹
2023-08-23封閉內循環震蕩技術解析:全自動液液萃取儀新突破
2025-05-07潔凈室的可靠衛士-新型塵埃粒子計數器解析
2024-09-20